
Project Overview
The Kirklees Most Wanted project is an initiative aimed at supporting and promoting the local music scene in Kirklees. It focuses on providing opportunities for local artists, venues, and the community to connect and thrive. The project is delivered by The Saving Grace Collective and is part-funded by the UK Shared Prosperity Fund (UKSPF).
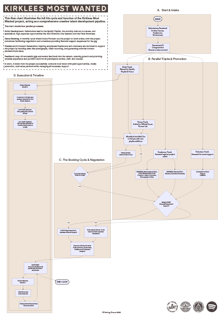
The Kirklees Most Wanted Flowchart

This flowchart outlines the Kirklees Most Wanted talent pipeline, illustrating how it connects local creatives with professional opportunities.
- Artist Development: Funnels submissions into a curated Spotify playlist and monthly venue mail-outs. Top talent accesses high-exposure milestones, including the Vibrations Live Sessions and Final Showcase.
- Venue Booking: A monthly cycle where partners book project artists. Support includes booking facilitation and financial subsidies for performer expenses.
- Staff & Content Generation: A recruitment hub for aspiring freelancers and volunteers who handle photography, video, and editorial content (interviews/reviews).
- Feedback Loop: Data and assets from successful events recirculate to build portfolios, refine the system, and ensure sustained growth for all stakeholders.
.
The Bottom Line: The project bridges the gap between local talent and the industry by providing paid gigs, media promotion, and logistical support within a self-sustaining ecosystem
I’ve loved being a part of it and it’s presented me with more opportunities. I’m really grateful for the team picking me for the playlist and gig opportunities.
Mason Whittle
It allowed me a safe environment to road test some new material
Ruby Wood
Key Objectives and Activities
- Playlist Curation: The project curates a Spotify playlist featuring music from Kirklees artists, aiming to increase their exposure.
- Performance Opportunities: It facilitates paid performance opportunities for local artists at various venues.
- Venue Partnerships: The project collaborates with local venues to host live music events and promote local talent.
- Community Engagement: It seeks to involve the local community in supporting and enjoying the Kirklees music scene.
- Artist Development: The project aims to support artists in growing their fanbase, increasing Spotify plays, and securing paid gigs.
- Volunteer Opportunities: The project also offers volunteer opportunities for individuals interested in supporting the local music scene.
Benefits
- For Artists: Increased exposure, opportunities to build a fanbase, paid performance opportunities, and networking opportunities.
- For Venues: Attracting new audiences, supporting the local music scene, enhancing their reputation, and promotional opportunities.
- For the Community: A more vibrant local music scene, increased access to local talent, and economic benefits for the local nightlife.













































































I gained more exposure and fans
Kemetstry



Thanks to the videos that were filmed during the project we have been able to promote our music more widely and that has given way to new performances later in the year.
Hebble
Artist Spotlight Stories
Eve Joné
By Luke Bottomley Categories In Artist Interviews Posted on


How did you first get into music?
I first got into music through my parents both being exceptionally musical. I grew up with them playing together, my mum on the whistle and my dad playing guitar. Both sing as well, and with that influence on top of their love of folk music, I don’t think there could’ve been a world where I wasn’t as invested in music as I am. I started off playing the piano and did a couple of grades before getting ill with CFS/ME when I was 11. Gradually I began to feel well enough to play again and started playing what I wanted to instead of just what I was supposed to because of the exam. My dad taught me to play four chords on the guitar and I practically never put it down afterwards. It wasn’t long before I started to write about my thoughts, feelings and experiences.
What was the process for creating your sound?
I think for a lot of people at first it’s really easy to pick somebody else’s sound that you admire and want to sound exactly like them. I know at the start I’d listen to a lot of music by American artists and so would pronounce certain lyrics using that accent. I made the conscious decision that actually that wasn’t me or what I wanted my music to sound like, as I was so passionate about it being a true and genuine expression of who I am. I’ve definitely learned a lot about sounding unique, and I find I always sound the most like me when singing music I’ve written myself.
Who was your biggest inspiration?
I’ve had many varying people that have inspired me. My top artist is Noah Kahan, with his deeply personal lyrics and folk influence I’ve always seen a bit of what I strive for in him and his music. On a more personal note I think the people in my life that have supported me and believed in me inspire me to write and perform, even if I’m doubting myself.
Which song is “the one” that turns listeners into fans?
I think when I play my music live, especially now, over a year after my album released. The way I perform certain unreleased songs gets people invested. I think the excitement I have about them bleeds through to the songs and the performance. I can’t wait until I can record and show the world some of these newer songs. I do find that once people have heard The Water and The Trees, they tend to take me a bit more seriously than before though!
I got one of my first paid gigs which sparked others over a period of time. I got a studio performance of an unreleased song which I could send to venues and others. It improved my connections and confidence
Eve Joné



Do you have any favourite quotes/sayings?
I wouldn’t say there’s anything that massively springs to mind. Although in one of my songs, Indentations (unreleased) I have a lyric that says “I said if you value it truly you shouldn’t need it to always go your way”. And although it may be a very hypocritical statement, I do think it’s really beautiful the idea that you don’t need to control everything for it to be valued and appreciated.
What are your next steps to get there?
My next steps definitely involve looking at the music I’ve written since my album came out and preparing the songs and myself to have a think about recording and which songs make the cut! It’s also important to me to get out there as much as I can and perform, as that’s what it’s all about really.
Find out more about Eve Joné here; https://www.instagram.com/eve_j_performance/
DON GONZO
By Saving Grace Music Categories In Artist Interviews Posted on

How and where did you get together?
Evan and Akheem met in Bradford 2012 and instantly began making music together on the recommendation of Evan’s brother and performing as a 2-piece as well as in multiple Bradford bands. Evan moved to Huddersfield in 2014 where he met Ben shortly after. In 2016, after seeing Evan and Akheem perform at local music festival ‘Wood St.Ock’ Ben was recruited.
What are the band’s main influences?
We find common ground in the grooves of psychedelic rock, the energy of post-punk, and the sublime song-writing of artists like Stanley Brinks.



Are there any other interesting or amusing happenings – no matter how small – that the band have been involved with that would be of interest to those who like your music?
So this one time while practising in our tiny rented mill space, we came outside for a smoke break and were met with a flaming industrial sized skip, the flames reaching 20-30ft high. We duly rang the fire brigade, and whilst the crew put out the fire the Captain came in for a jam, breaking out some classic riffs from the likes of Creedence Clearwater Revival.
Do you have any favourable quotes from previous reviews of the band that you’d be happy to share?
There’s just so many complex carbohydrates in their musical meal which means it takes a little time to digest. There’s kinds of sounds like Steely Dan and Gong but with the boring excesses taken out, and a splattering of angry post punk added. I love a band that channel their own groove, and that’s most definitely true for Don Gonzo.” – Live @The Parish w/ The Bug Club review by Old Man Blues.
You can find out more about Don Gonzo via https://www.instagram.com/ohdongonzo/
Additional Details
- The project includes online artist and venue submission forms.
- There are opportunities for artists to have their music reviewed and for venues to be featured.
- The project also provides employment and work experience opportunities.
More Info
To Find out more visit: https://kirkleesmostwanted.co.uk
To take a look at the projects key stats visit: https://mostwanted.org.uk/key-stats/